您好,欢迎来到浙江省棋类协会!
浙江省棋类协会
当前位置:主页 > 数独 > 数独赛事公告 >
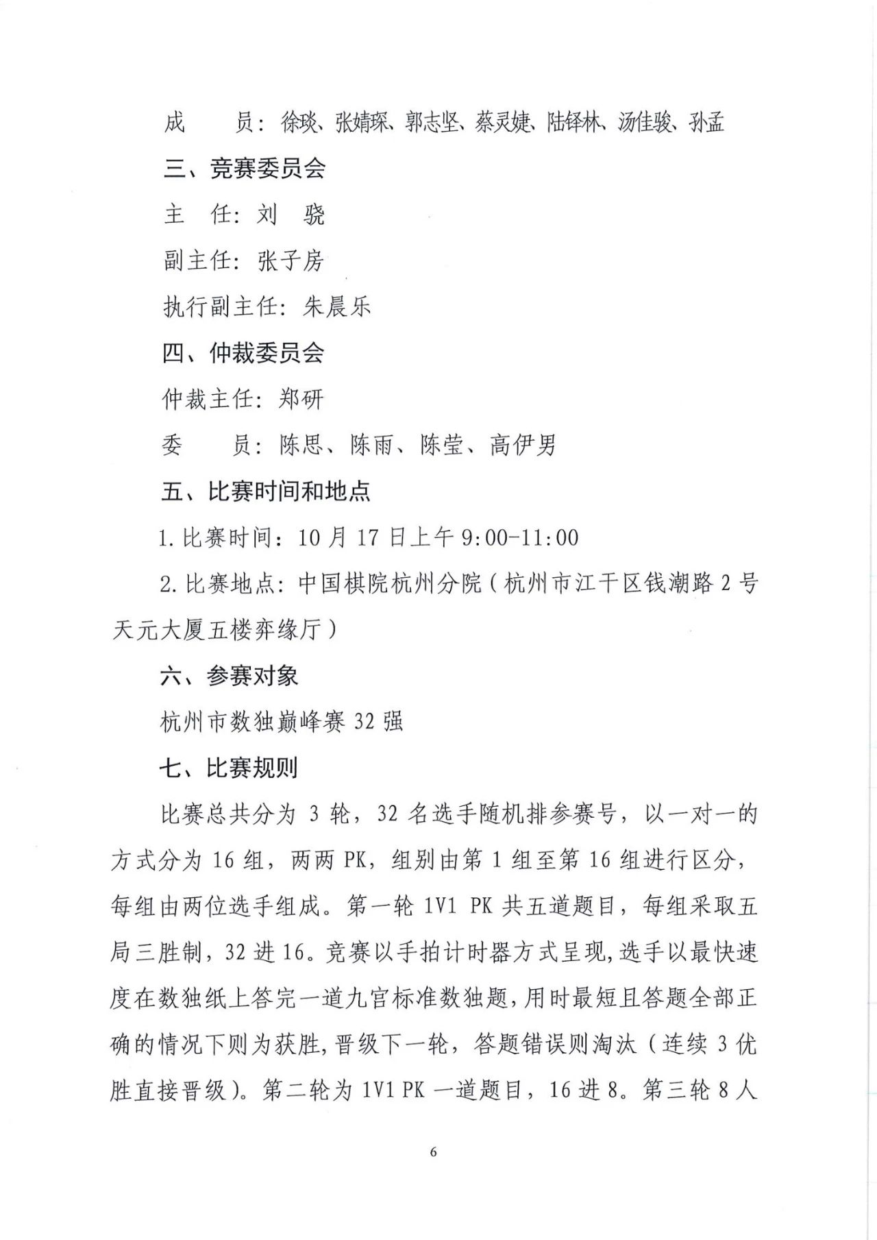
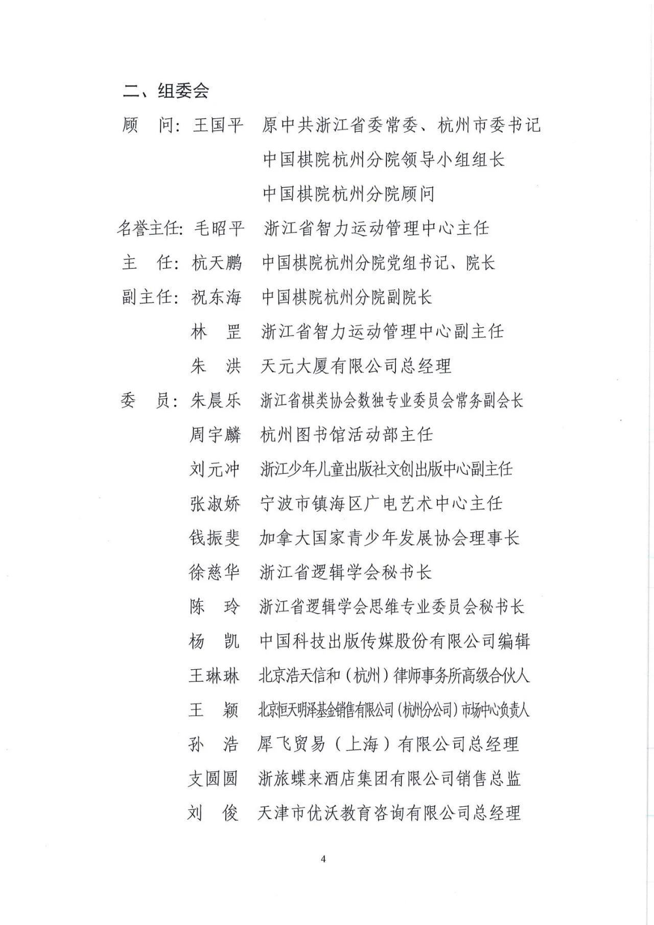
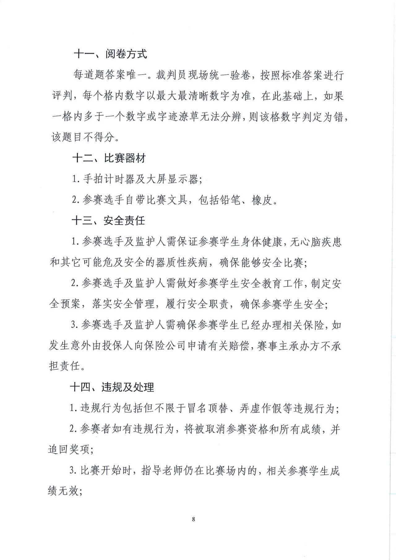
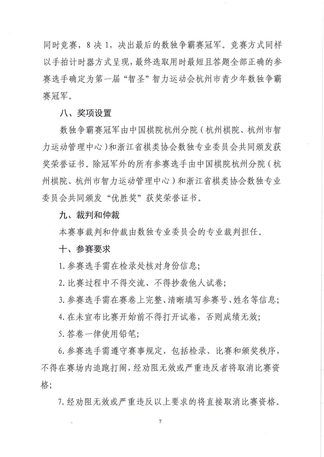
关于举办杭州市青少年数独争霸赛的通知
时间:2020-09-29 14:13 作者:shudu 来源:未知 点击:


比赛时间:2020年10月17日(周六)

上午9:00-11:00

比赛地点:中国棋院杭州分院

(杭州市江干区钱潮路2号天元大厦五楼弈缘厅)